Tokenized U. S. Treasuries have transformed DAO treasury strategies, offering stable yields backed by the full faith and credit of the U. S. government while unlocking on-chain programmability. As of January 2026, the market capitalization stands at $8.86 billion, a 125% surge from $3.95 billion the prior year. Products like BlackRock’s BUIDL, Franklin Templeton’s BENJI, and Ondo Finance’s USDY dominate, enabling DAOs to earn predictable returns amid crypto volatility.

This shift matters for DAO operators juggling native token exposure with capital preservation. Traditional stablecoins yield near zero; tokenized Treasuries deliver 4-5% APY, fully on-chain. BlackRock’s BUIDL, with over $2 billion in AUM by April 2025 and $100 million in dividends distributed by December, commands 44% market share at $2.9 billion. BENJI and USDY follow closely, powering DeFi integrations on Ethereum, Solana, and Arbitrum.
Market Surge Fuels DAO Adoption
RWA tokenization exploded from $5 billion in 2022 to over $24 billion by mid-2025, but tokenized U. S. Treasuries lead the pack at $9.57 billion total value per RWA. xyz analytics. DAOs like MakerDAO, holding $900 million in RWA collateral (much in Treasuries) by mid-2025, exemplify the trend. In 2026, this programmable cash loop draws traditional banks scrambling to replicate it.
Arbitrum emerges as a hub, with tokenized RWAs proliferating on this Ethereum L2. Ondo Finance’s USDY and BlackRock’s BUIDL thrive here, blending institutional-grade backing with 24/7 liquidity. For tokenized US treasuries DAO strategies, this means automated vaults distributing yields directly to governance tokens.
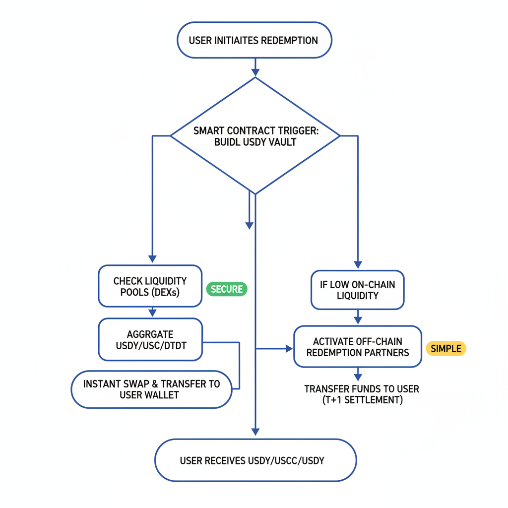
Dissecting BUIDL, BENJI, and USDY
BlackRock’s BUIDL invests in Treasury bills and repo agreements, emphasizing capital preservation. Live on multiple chains, it hit $2.9 billion AUM, underscoring institutional flight to yield. Franklin Templeton’s BENJI mirrors this with a focus on money market funds, while Ondo USDY prioritizes liquidity and DeFi composability, now expanding via Ondo Chain L1.
Ondo and BlackRock strategies diverge on controls. BUIDL enforces strict KYC for redemptions, suiting regulated DAOs; USDY offers permissionless paths, ideal for pseudonymous ops. Both outperform idle USDC holdings, with BUIDL BlackRock DAO treasury integrations via vaults like Enzyme or Set Protocol.
Core Strategies for 2026 DAO Vaults
Begin with allocation: shift 20-50% from stables to USDY OndoFinance DAO vaults. Use multisig or timelocks for governance approval. On Arbitrum, deploy via DAO treasury optimization protocols, layering with lending for amplified yields.
BENJI FTDA on-chain treasury shines in hybrid models: pair with RWAs for collateralized lending. Simulate via Dune Analytics: a $10 million DAO vault in BUIDL yields $450,000 annually at 4.5%, dwarfing native token staking risks.
Risk management is paramount. Monitor duration exposure; hedge with options on Bybit where tokenized Treasuries serve as collateral. For Arbitrum DAO treasury management, leverage sequencer uptime for seamless ops. This blend of security and growth defines 2026’s DAO treasury RWA strategies.
Implementing these strategies requires deliberate execution. DAOs must first assess their risk tolerance through on-chain simulations, then execute via governance proposals that lock in allocations for 90-day periods to mitigate front-running.
Consider a mid-sized DAO with $5 million in USDC. Allocating 30% to BENJI generates $67,500 in annual yield at 4.5%, reinvested into governance buybacks or DeFi positions. This outperforms holding native tokens like UNI or OP, which face 20-50% drawdowns in bear markets. Platforms like Enzyme Finance enable these on-chain treasury tokenized treasuries vaults with custom rules, such as auto-compounding above 4% thresholds.
Advanced Yield Layering and Collateral Use
Beyond basic holding, layer tokenized Treasuries into DeFi for compounded returns. Deposit BUIDL into Aave on Arbitrum as collateral, borrow stables at 2% to loop back into more BUIDL, netting 2-3% excess yield. Bybit and Deribit now accept them for margin trading, turning treasuries into active collateral without off-chain friction. This evolution, with market cap at $8.86 billion, positions tokenized U. S. Treasuries as DeFi’s backbone.
Franklin Templeton’s BENJI excels in these loops due to its high liquidity and daily dividends. Pair it with perpetuals hedging: long ETH with BENJI collateral caps downside while capturing upside. For tokenized US Treasuries as on-chain collateral, DAOs report 15% efficiency gains over traditional repos.
Risk Comparison: BUIDL, BENJI, USDY
| Asset | Duration Risk | Liquidity | Yield | Counterparty | Smart Contract Audit Status |
|---|---|---|---|---|---|
| BUIDL | Low ✅ | 24/7 🚀 | 4-5% 📈 | BlackRock | Audited ✅ |
| BENJI | Low ✅ | 24/7 🚀 | 4-5% 📈 | Franklin Templeton (FT) | Audited ✅ |
| USDY | Low ✅ | 24/7 🚀 | 4-5% 📈 | Ondo Finance | Audited ✅ |
Yet pitfalls loom. Smart contract risks persist despite audits; Chainlink oracles underpin pricing, vulnerable to manipulation. Regulatory shifts, like SEC scrutiny on tokenized funds, could impose KYC gates. Diversify across issuers: 40% BUIDL, 30% BENJI, 30% USDY minimizes single-point failures.
Real-world examples illuminate paths forward. MakerDAO’s $900 million RWA pivot stabilized DAI amid volatility, with Treasuries comprising 60% of collateral. Smaller DAOs on Arbitrum, like those in the On-Chain Treasuries community, deploy USDY vaults yielding 4.2% net of fees, funding developer grants without token sales.
Ondo’s Ondo Chain launch as an institutional L1 promises sub-second settlements for treasury ops, integrating seamlessly with Solana for cross-chain yields. BlackRock’s dominance, with $100 million dividends paid, validates the model: programmable cash that banks envy. As RWA. xyz tracks $9.57 billion in tokenized debt, DAOs holding these assets outpace peers by 3x in capital efficiency.
Forward-thinking operators will embed oracle feeds for real-time yield alerts and timelocked exits tied to TVL thresholds. This isn’t speculation; it’s portfolio theory applied on-chain, where security first, growth always turns treasuries into engines of sustainability. With tokenized U. S. Treasuries at $8.86 billion and climbing, 2026 marks the year DAOs reclaim yield sovereignty.





